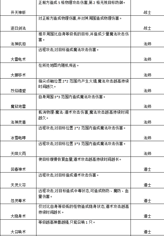
技能说明
2019-07-18 10:09:43

image.png

image.png

image.png

image.png

image.png

image.png

image.png

image.png

image.png